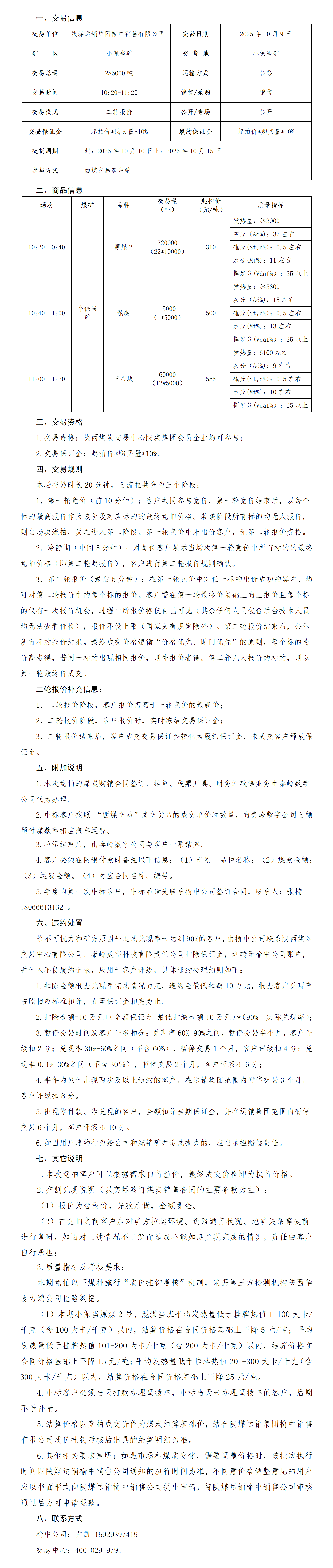
10月9日陕煤运销集团榆中销售有限公司交易公告
免费注册
您的位置:
首页
>
招标信息
>10月9日陕煤运销集团榆中销售有限公司交易公告
10月9日陕煤运销集团榆中销售有限公司交易公告
发布日期:2025-10-09
下文中“***”为隐藏内容,仅对会员用户开放,非会员
【免费注册】
后可查看内容详情
您的账户存在异常
请联系您的专属客服
姓名:
电话:
邮箱:
下线通知
✖
尊敬的用户您好:
你的帐号因其他人登录已被迫下线,
请确认是否内部人员操作,
如有疑问请咨询您的专属客服!
登录
×
登录
免费注册